节能协会

B节能技术

B50、上海全应科技有限公司

image.png

image.png

image.png

image.png

image.png

image.png

image.png

image.png

image.png

image.png

image.png

image.png

image.png

image.png

image.png

image.png

image.png

image.png

image.png

image.png


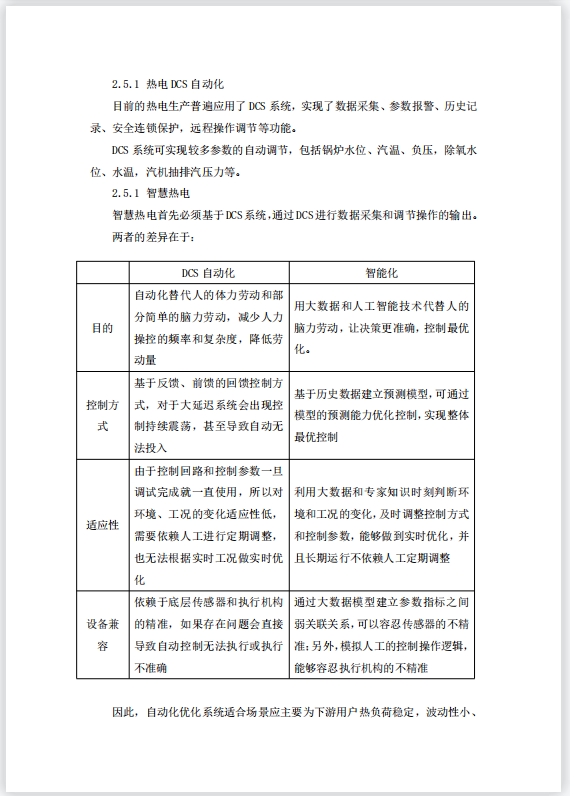
节能协会 节能协会 节能协会 节能协会,驱动器,开关电源 节能协会,驱动器,开关电源